![]()
外籍實習生制度:旅宿業新規上路
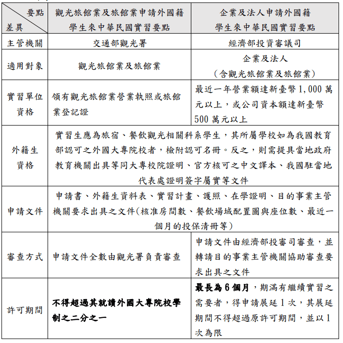
「觀光旅館業及旅館業申請外國籍學生來中華民國實習要點」於2025年1月1日實施,即政府進一步放寬旅宿業申請外籍實習生的規定,與一般企業的法規「企業及法人申請外國籍學生來中華民國實習要點」相比,條件更為寬鬆,希望能紓解旅宿業的缺工情況。
本文將解析兩者的主要差異,並說明雇用外籍實習生的優勢。
外籍實習生對旅宿業的五大優勢
1. 彈性人力調配
外籍實習生不計入移工配額,能滿足季節性與專案需求,提供企業更靈活的人力資源運用。
2. 降低人事成本
實習生的薪資通常低於正式員工,部分甚至為無薪實習,對企業而言具經濟效益。
3. 語言與國際市場優勢
外籍生具備多語能力,能協助企業拓展國際業務、提升跨文化溝通能力。
4. 促進多元文化交流
來自不同國家的實習生,能帶來新的工作思維,提升企業創新力。
5. 提升企業國際形象
積極招募國際實習生有助於塑造企業品牌形象,提升在全球市場的競爭力。
旅宿業 vs. 一般企業:申請規定大不同
適用法規
- 旅宿業:依《觀光旅館業及旅館業申請外國籍學生來台實習要點》辦理。
- 一般企業:依《企業及法人申請外國籍學生來台實習要點》申請。
企業申請資格
- 旅宿業:須具備交通部或地方政府核發的旅館業執照。
- 一般企業:營業額須達1000萬以上或符合政府指定的特定產業條件。
外籍實習生資格
- 旅宿業:須為旅宿、觀光、餐飲相關科系學生,且就讀教育部認可學校。
- 一般企業:不限科系,但學校需為教育部認可或主管機關核准。
實習期限
- 旅宿業:最長不超過學制二分之一(例:四年制學生可實習最多兩年)。
- 一般企業:最多6個月,可申請展延一次,總計不超過1年。
詳細對照表
雇用外籍實習生的常見問題
1. 是否需要工作證?
如實習屬課程要求的一部分,則無需工作證,且不受每週20小時工時限制。
2. 企業是否須為實習生另訂工作規則或投保?
若實習不屬於【課程學習】,則需遵守一般工作規定。若實習單位與外籍實習生之間不存在雇用關係,且沒有約定支付訓練津貼或薪資,則無須為其申報勞保或職業災害險;反之,若存在這些約定,則必須依規定投保。
當外籍實習生取得參加健保所需的居留證明後,若與實習單位建立雇傭關係,應自受雇日起立即加入健保;若非以受雇身分受聘,則必須自居留滿六個月起辦理健保加保。
此外,假如實習單位未替外籍實習生辦理勞保、健保或職業災害險的申報,仍需為其購買其他商業保險,以保障雙方權益。
3. 是否可轉換成正式工作?
外籍生可於畢業後申請一般工作簽證,符合勞動部規定即可正式就業。
台灣逐步放寬外籍實習生政策,特別是旅宿業的優勢明顯。企業若能掌握政策,將能更靈活運用國際人才,提升競爭力。
外籍實習生申請服務請找21世紀人力仲介
21世紀人力仲介與東南亞多所職能學校正式簽約合作,篩選具備 專業技能與高度適應力 的學生來台實習。
這些學生不僅擁有相關產業的實作經驗,還能迅速融入企業文化,降低培訓成本,為飯店、旅館、餐飲集團提供優質國際實習生申請服務,助力業者快速補足人力需求。
引進具專業技能、適應力強的外籍實習生,不僅為企業提供即戰力,也為東南亞學生創造寶貴的實習機會,共同打造雙贏局面。
歡迎留言、來電、LINE洽詢。
請加入我們官方Line@![]()
或直接電話聯絡0800-32-1111(市話、手機皆免費)






